Instance Verification Kit (IVK)
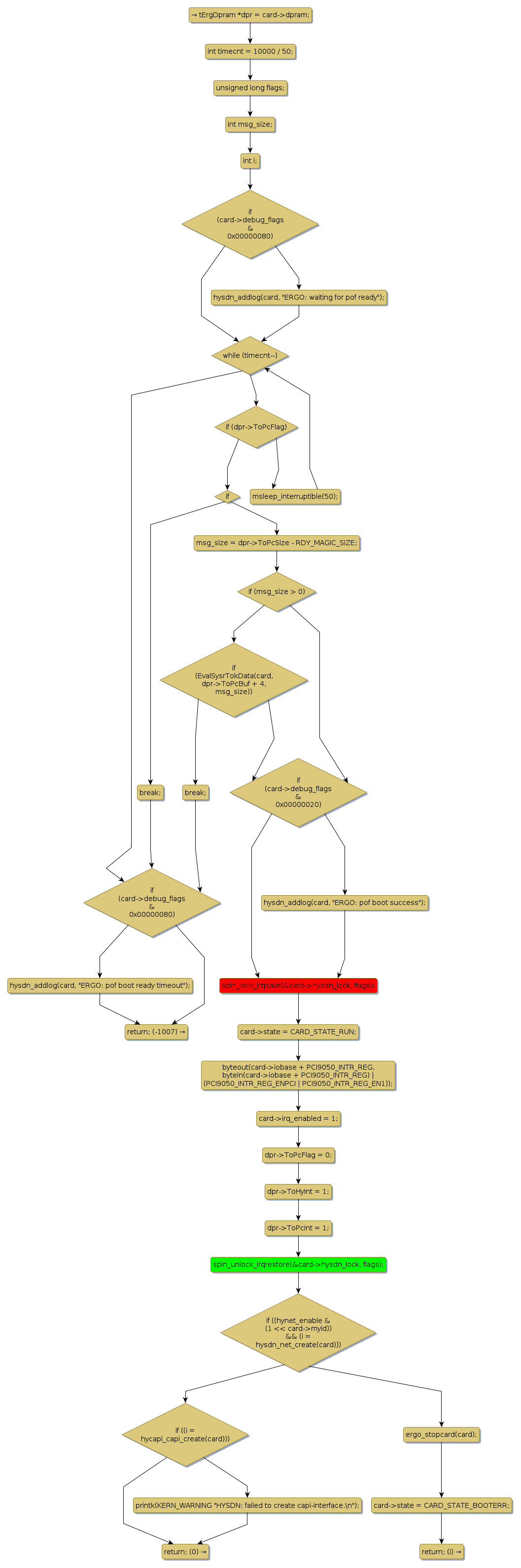
spin lock @ [12565+44+/linux-3.19-rc1/drivers/isdn/hysdn/boardergo.c]
Instance Signature: hysdn_lock
|
The Matching Pair Graph:
|
|
Function Name
|
Control Flow Graph (CFG)
|
Events Flow Graph (EFG)
|
Source Correspondence
|
|
ergo_waitpofready
|
|
|
[11625+17+/linux-3.19-rc1/drivers/isdn/hysdn/boardergo.c]
|